|
|
|
| 2026年天津高職分類考試︱面向中職畢業生報名熱點問答 |
| http://m.gangguanzhidu.com 2025年11月10日 來源:天津市教育招生考試院 |
|
2026年天津市高職分類考試(面向中職畢業生)報名工作即將開啟。為幫助廣大考生全面了解報名政策及要求,順利完成考試報名,市高招辦現對報名期間的熱點問題予以解答和溫馨提示。
問題1:報名條件是什么?
答:(1)遵守中華人民共和國憲法和法律。
(2)具有本市常住戶籍的普通中專、職業高中、技工學校(以下簡稱“中職學校”)畢業生、普通高中往屆畢業生、同等學力考生;具有本市中職學校正式學籍的應屆畢業生;在本市中職學校畢業或具有同等學力的本市居住證持有人隨遷子女。
(3)具有本市常住戶籍、本市高中教育階段學校畢業或具有同等學力、經有關單位嚴格按照規定的標準和程序審核認定的登記失業人員、農民工和高素質農民等群體。
(4)身體狀況符合相關要求。
溫馨提示:考生須符合報名條件方具備報名資格,不符合報名條件的考生無法通過資格審核,不得報名參加考試。高職分類考試報名后至開考前,如發現考生有上述不符合報考條件的情況,取消其報名資格。
問題2:報名時間如何安排?
答:報名工作分兩個階段進行。
(1)第一階段為網上報名階段,考生務必于2025年11月10日9:00至12日17:00登錄招考資訊網(www.zhaokao.net)進行網上報名。
(2)第二階段為現場確認階段,考生務必于2025年11月13日9:00至14日17:00到所屬考區指定地點進行現場確認。
溫馨提示:(1)報名是高職分類考試招生的重要基礎性工作,為確保考生資格審核的一致性和準確性,所有考生同步進行考試報名、資格審核和安排組考等環節。報名逾期不再辦理。
(2)請考生自行下載并認真閱讀報名系統中所在考區發布的報名公告,按照考區公告要求,攜帶相關證件材料,在規定時間內到指定地點進行報名信息的現場確認,逾期不再辦理。
問題3:報名的環節和流程是什么?
答:(1)在規定時間登錄招考資訊網,進入天津市高職分類考試(面向中職畢業生)網上報名系統,注冊考生賬號、設置密碼并綁定手機號。
(2)再次登錄報名系統,按照要求和提示,完整、真實、準確地填寫各項報名信息,核對無誤后提交。
(3)在11月12日17:00前,通過“網上支付”繳納考試考務費,繳費成功后,完成網上報名。
(4)在規定時間到考區指定的地點現場確認報名信息,完成考試報名。
溫馨提示:登錄密碼和手機號是分數查詢、志愿填報時進行身份驗證的關鍵信息,考生須牢記并不要更改,否則將影響后續考試環節。
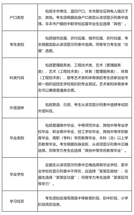
問題4:網上報名填報信息時有哪些注意事項?
答:考生報名系統注冊完成后,須填寫考生基本信息欄目下的各類采集項。考生根據自身實情,如實、準確填報各項內容。所有帶*信息項必須填寫,不能為空。

問題5:網上繳費有哪些注意事項?
答:考生完成信息填報并保存后,將進入繳費環節。支付信息頁面,將顯示考生相應的報名支付事項和支付狀態。考生須核對姓名、支付事項、支付金額等信息,確認無誤后,進行在線支付。考生可通過“銀行網銀繳費”或者“掃碼繳費”兩種支付方式進行繳費。考生已付款成功,若系統沒有更新支付狀態,請稍后重新登錄系統查看,不要重復支付。
溫馨提示:(1)考生網上繳費成功后,方可在規定時間到規定地點現場確認報名信息,否則報名無效。現場確認期間,各報名確認點一律不接收現場補繳費。
(2)完成報名信息現場確認的考生,因本人原因不能參加考試的,已進行網上支付的考務費不予退還。
問題6:如何選擇現場確認的地點?
答:(1)本市應屆中職學校(含普通中專、職業高中、技工學校)畢業生:在其學籍校或實際辦學地所在考區指定的地點進行現場確認(學校注冊地與辦學地不一致的,在實際辦學地所在考區指定的地點確認報名信息)。
往屆高中教育階段畢業生及符合條件的其他社會考生:在戶籍所在區考試機構指定的報名確認點進行現場確認。
溫馨提示:(1)符合報名條件的居住證持有人隨遷子女考生,須在其父母居住證簽發單位所在考區指定的報名確認點進行現場確認。
(2)實際報名確認點以報名系統中的考區公告的內容為準。
問題7:現場確認時需要攜帶哪些審核材料?
答:考生須攜帶本人戶口簿、有效期內的居民身份證原件、學籍和學歷的證件及證明等,接受報名單位的資格審核,注意避免因證件不齊而影響報名確認。
具體審核材料見下表。

溫馨提示:(1)請考生配合工作人員進行身份驗證,交驗相關證件及證明材料等。不接受資格審查或不符合資格條件者,一律不得在津參加考試。
(2)對于通過非正常戶口遷移,提供假身份證、假學籍、假照片等虛假信息,偽造、非法獲得證件、證書等虛假材料獲取報名資格的,一律取消其報考資格,并按照國家有關規定嚴肅處理。
問題8:現場確認時需要注意什么?
答:考生須按照報名單位的要求,認真核對本人報名信息,無誤后在考生報名信息確認表(一式兩份)上簽字確認。考生應確保各項信息完整、真實、準確,如姓名、身份證號、聯系方式等信息有誤,會影響本人的考試、錄取、入學報到等事項。現場確認后至錄取院校報到期間,不得修改報名信息。
問題9:電子攝像照片采集的規范是什么?
答:按照報名工作規定,現場確認時須對考生進行報名圖像采集。考生應按照采集標準,規范進行電子攝像。圖像采集規范如下。
(1)圖像應真實呈現考生本人相貌,不得對人像特征(如傷疤、痣、發型等)進行技術處理。
(2)拍攝時請坐姿端正,表情自然。
(3)常戴眼鏡者應佩戴眼鏡,鏡框不得遮擋眼睛,鏡片不得有反光,不得佩戴有色(含隱形)眼鏡。
(4)不得使用頭部覆蓋物(若宗教、醫療和文化確有需要,不得遮擋臉部或造成陰影)。頭發不得遮擋眉毛、眼睛和耳朵。不宜化妝,不得佩戴耳環、項鏈等飾品。
著裝應與背景色(淺藍色、白色或淺灰色)區分明顯,避免復雜圖案、條紋。
問題10:是否需要參加體檢?
答:需要。通過現場確認后,考生要按照所在考區規定的時間和地點進行身體健康狀況檢查。凡未參加全市統一組織的體檢的考生,將無法填報志愿和參加高校招生錄取。
問題11:退役士兵、登記失業人員、農民工、高素質農民等社會考生報名參加高職分類考試有哪些注意事項?
答:(1)退役士兵報名條件:須具有我市常住戶籍、本市高中教育階段學校畢業或具有同等學力;登記失業人員、農民工、高素質農民報名條件:須具有我市常住戶籍、本市高中教育階段學校畢業或具有同等學力。
(2)經有關單位嚴格按照規定的標準和程序審核通過后,退役士兵考生通過高職分類考試報考本市高職院校,免文化素質考試;登記失業人員、農民工、高素質農民等社會考生通過高職分類考試報考本市相關高職院校,須參加高職分類考試(面向中職畢業生)語文、數學、外語三個科目的文化素質考試。
(3)考生在高職院校公布招生專業目錄和專業錄取要求后,需結合自身的具體情況,選報一所高職院校,并與高職院校的招生部門聯系,參加高職院校組織的與報考專業相關的職業適應性面試或技能測試
溫馨提示:(1)相關考生也須辦理報名手續并按規定接受資格審核,報名程序與普通考生相同。
(2)招生院校根據考生文化素質考試和職業適應性面試或技能測試成績,擇優錄取。
問題12:報名期間的咨詢電話是什么?
答:

|
關于天津高考更多的相關文章請點擊查看  |
|
| 特別說明:由于各方面情況的不斷調整與變化,華禹教育網(m.gangguanzhidu.com)所提供的信息為非商業性的教育和科研之目的,并不意味著贊同其觀點或證實其內容的真實性,僅供參考,相關信息敬請以權威部門公布的正式信息為準。 |
|
|
|
| |